信息
专家
滨州市传染病医院
滨州市肿瘤医院
滨州市结核病防治院
网站首页
医院概况
医院简介
地理位置
机构设置
医院标识
发展历程
医院理念
医院荣誉
医院环境
医院文化
党群工作
党务公开
廉政建设
新闻中心
重要新闻
媒体报道
其他新闻
信息公告
视频回放
科室介绍
科室介绍
科研教学
科研教学
专家风采
神经内科
消化内科
心血管内科
呼吸内科
结核科
感染性疾病科
肿瘤科
重症医学科
胸心外科
骨外科
普外科
泌尿外科
神经外科
妇科
产科
五官科
儿科
麻醉科
中医科
疼痛医学科
血液内科
内分泌科
肾内科
康复科
健康体检部
介入医学科
慢性病门诊
皮肤性病科
妇女保健科
生殖医学科
儿童保健科
信息公开
基础信息
资质标识
环境引导
诊疗服务
行风与投诉
健康科普
便民服务
重大事项
医疗管理
政策法规
质量控制
医学科普
药事管理
护理园地
护士风采
护理动态
护理法规
岗位职责
护理质控
人才招聘
人才招聘
网站首页
>>
公告栏
>>
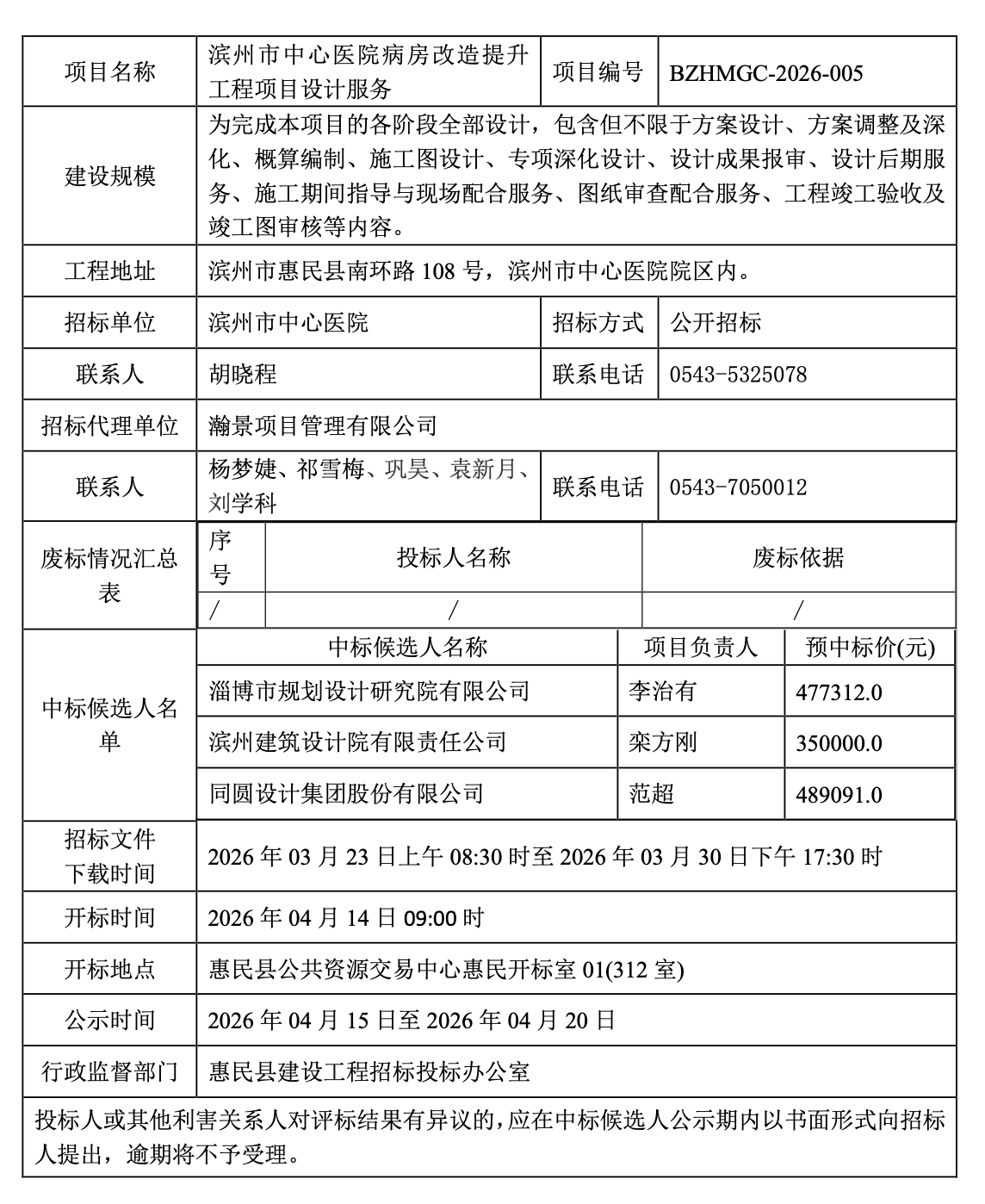
病房改造提升工程项目设计服务中标候选人公示
公告栏
公告栏
联系我们
电话:0543-5325060
地址:山东省惠民县环城南路108号
邮箱:bzszxyy@163.com
邮编:251700
网址:www.bzszxyy.com
详细内容
病房改造提升工程项目设计服务中标候选人公示
更新时间:2026-04-15 编辑:宣传科
滨州市中心医院病房改造提升工程项目设计服务
中标候选人公示